°¬¸¥É­±´²©ballbet¹ÙÍø

°¬¸¥É­±´²©ballbet¹ÙÍø¿Æ¼¼ - Á¢ÒìÁª¶¯ÓÅÃÀÌìÏÂ

רҵµÄÐÐÒµ×ÊѶ ×îй«Ë¾ÐÂÎÅ

Ê×Ò³ ¶¯Ì¬¹«Ë¾ÐÂÎÅ

¹«Ë¾ÐÂÎÅ

°¬¸¥É­±´²©ballbet¹ÙÍø¿Æ¼¼×Ó¹«Ë¾°¬¸¥É­±´²©ballbet¹ÙÍø¼¤ÇìÐÒ»ñ2021Äê¶Èºþ±±Ê¡¿ÆÑ§ÊÖÒÕ½±

2022-07-07

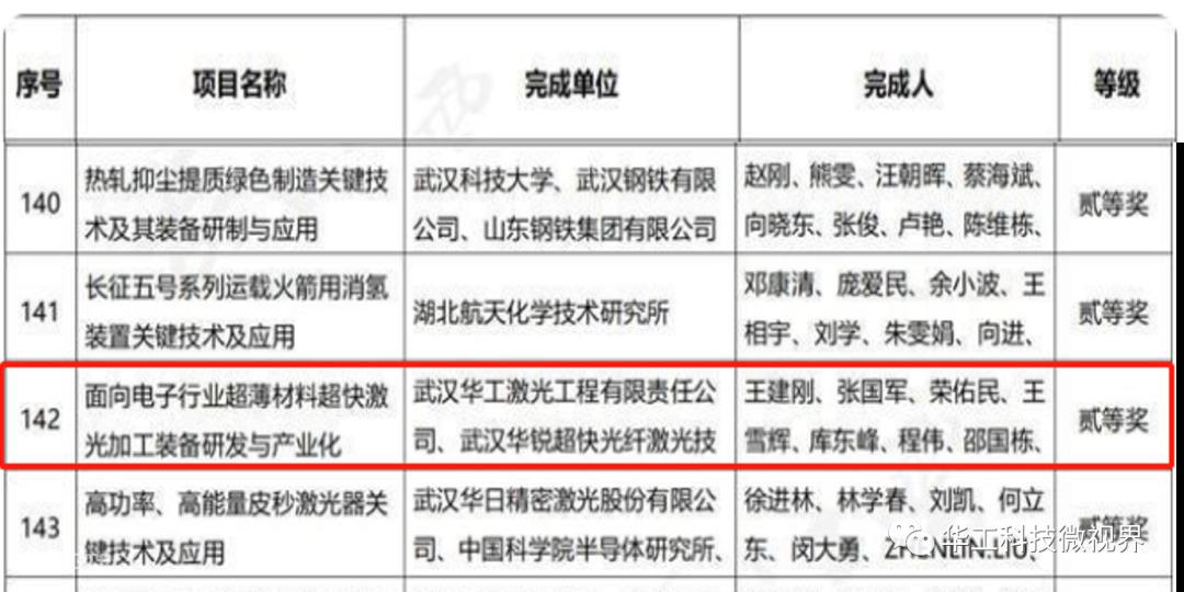
ÈÕǰ£¬ºþ±±Ê¡¡°¼ÓËÙÍÆ½øÎ人¾ßÓÐÌìÏÂÓ°ÏìÁ¦µÄ¿Æ¼¼Á¢ÒìÖÐÐĽ¨Éèôߺþ±±Ê¡¿Æ¼¼Á¢Òì´ó»á¡±ÔÚÎ人ÕÙ¿ª£¬»áÉÏÕýʽÐû²¼ÁË2021Äê¶Èºþ±±Ê¡¿ÆÑ§ÊÖÒÕ½±»ñ½±Ãûµ¥¡£ÆäÖУ¬Óɰ¬¸¥É­±´²©ballbet¹ÙÍø¿Æ¼¼½¹µã×Ó¹«Ë¾°¬¸¥É­±´²©ballbet¹ÙÍø¼¤¹â¼ÓÈëÍê³ÉµÄ¡°ÃæÏòµç×ÓÐÐÒµ³¬±¡ÖÊÁϳ¬¿ì¼¤¹â¼Ó¹¤×°±¸Ñз¢Ó빤ҵ»¯¡±ÏîÄ¿ÈÙ»ñ¿ÆÑ§ÊÖÒÕǰ½ø½±¶þµÈ½±¡£


1.png-2022-07-08-16-57-33-169.jpg

ÈáÐÔ²£Á§¡¢À¶±¦Ê¯¡¢¸ß·Ö×Ó±¡Ä¤¼°Æäµþ²ã½á¹¹Êǵç×ÓÐÐÒµµä·¶³¬±¡ÖÊÁÏ£¬³¬¿ì¼¤¹â¼Ó¹¤ÊÇÆä¸ßÆ·ÖÊÅúÁ¿»¯ÖÆÔìµÄÀå¸ïÐÔ;¾¶£¬µ«ºã¾Ã±£´æ¹ú²ú»¯½¹µãÆ÷¼þǷȱ¡¢¹¤ÒÕ»úÀí²»Çå¡¢¿É¹Û¿É¿ØÐÔ²îµÈÎÊÌ⣬¸ß¶Ë×°±¸ÑÏÖØÒÀÀµÈë¿ÚÆ·ÅÆµÄÊ±ÊÆØ½´ý¸Ä±ä¡£


2.jpg-2022-07-08-16-57-49-017.jpg

ÏîÄ¿×é¾­ÓɶàÄê¡°²úѧÑÐÓÃ"ÍŽṥ¹Ø£¬ÔÚ¼¤¹âÆ÷¡¢¹¤ÒÕµ÷¿Ø¡¢ÎȹÌÐÔ¿ØÖƵȷ½ÃæÈ¡µÃ¶àÏîÁ¢ÒìЧ¹û£¬Èç¶à¹âÊø-¹â°ß²¢Ðмӹ¤ÐÂÒªÁì¡¢ÖÖ×ÓÔ´¶¯Ì¬×ÔÖ÷µ÷¿Ø¡¢¸ß¾«¶ÈͬÖáÊÓ¾õ¶¨Î»ÊÖÒյȡ£Ñз¢³ö2Àà¸ß¹¦Âʶ̲¨³¤³¬¿ì¼¤¹âÆ÷£¬ÊµÏÖ³¬20000СʱһÁ¬ÎȹÌÔËÐУ»Í¬Ê±£¬ÑÐÖÆ³öÈáÐÔ²£Á§»®Æ¬¡¢À¶±¦Ê¯Ï¸ÃÜ´ò¿×¡¢´ó³ß´ç¸ß·Ö×Ó±¡Ä¤¼Ó¹¤µÈ3Àà16¸öϵÁг¬¿ì¼¤¹â¼Ó¹¤¸ß¶Ë×°±¸£¬ÉêÇëÏà¹Ø×¨Àû94ÏÊÚȨ·¢Ã÷רÀû21Ïî¡£


3.jpg-2022-07-08-16-57-51-422.jpg


½üÈýÄ꣬¸ÃÏîĿϵÁÐ×°±¸ÒÑÔÚµç×ÓÐÐÒµÒ»°ÙÓà¼ÒÆóÒµÀÖ³ÉÓ¦Óýüǧ̨£¬ÊµÏÖÅúÁ¿Éú²ú£¬²¢³ö¿ÚÃÀ¡¢º«µÈ¶à¹ú£¬´´Ôì²úÖµ½üÊ®ÒÚÔª¡£ºþ±±Ê¡¼¤¹âѧ»áÆÀ¼ÛÆä¡°¾ßÓÐ×ÔÖ÷֪ʶ²úȨÖ÷ҪЧ¹û£¬×ÜÌåÊÖÒÕ´¦ÓÚ¹ú¼ÊÏȽøË®Æ½£¬·¢¶¯Á˹ú²ú×°±¸µÄ¿çԽʽÉú³¤¡±¡£


¡°ÃæÏòµç×ÓÐÐÒµ³¬±¡ÖÊÁϳ¬¿ì¼¤¹â¼Ó¹¤×°±¸Ñз¢Ó빤ҵ»¯¡±ÏîÄ¿Êǰ¬¸¥É­±´²©ballbet¹ÙÍø¿Æ¼¼¹¤ÒµÁ´Ð­Í¬Á¢ÒìµÄÖ÷ҪЧ¹ûÖ®Ò»¡£Î´À´£¬°¬¸¥É­±´²©ballbet¹ÙÍø¿Æ¼¼½«¼ÌÐø¼Ó´óÑз¢Í¶È룬Ãé×¼Õ½ÂÔÐÔ¹¤ÒµÆ«Ïò£¬¿ª·¢³ö¸ü¶àÊÊÅäÐÐÒµ¼°¿Í»§ÐèÇóµÄ²úÆ·Ï¢Õù¾ö¼Æ»®£¬ÒԿƼ¼Á¢Òì¼á³Öºã¾Ã¾ºÕùÁ¦¡£



ÍøÕ¾µØÍ¼